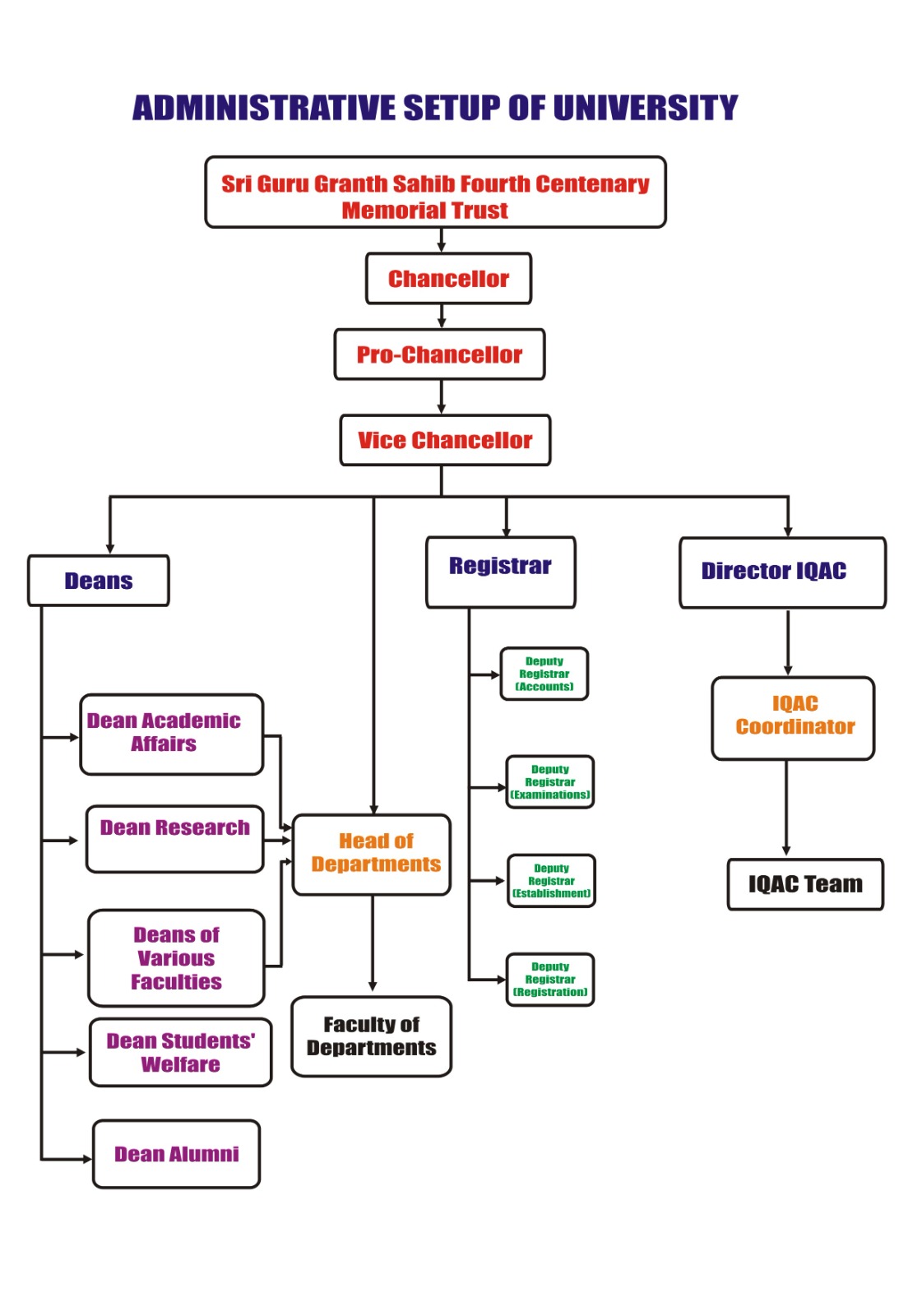
University Organogram

For more enquiries or concerns about Admissions